
核準日期:2024 年 09 月 26 日
修改日期:2024 年 10 月 12 日
復方聚乙二醇( 3350 )電解質維 C 散說明書
請仔細閱讀說明書并在醫師指導下使用
警示語:
1.疑似腸梗阻的患者要在問診、觸診、直腸診斷以及影像學檢查確認不是 腸梗阻之后再用藥,對于腸道狹窄、重度便秘以及有腸道憩室患者的用藥,要 特別注意存在由于服用本藥造成腸道內壓力上升,而引起腸穿孔的可能,所以 應當邊確認排便情況以及是否有腹痛,邊謹慎用藥。如果出現了腹痛等消化道 癥狀時應停止用藥,并進行腹部檢查或影像學檢查(單純 X 光,超聲波,CT 等),決定是否繼續用藥。
2.在給予家中服用時,應該就不良反應出現時的處理,向患者做詳細說 明,因為服用本藥有引起休克、過敏樣癥狀的可能性。
【藥品名稱】
通用名稱:復方聚乙二醇( 3350 )電解質維 C 散
英文名稱: Polyethylene Glycol 3350, Sodium Sulfate, Sodium Chloride, Potassium Chloride, Sodium Ascorbate and Ascorbic Acid Powder
漢語拼音:Fufang Ju yi’er chun(3350)Dianjiezhi Wei C San
【成份】
本品為復方制劑,由 A、B 兩劑組成,其組份為:每袋 A 劑含聚乙二醇 3350 100g、硫酸鈉 7.500g、氯化鈉 2.691g、氯化鉀 1.015g;每袋 B 劑含維生素 C 4.700g、維生素 C 鈉 5.900g。 輔料:阿司帕坦,檸檬味香精,乙酰磺胺酸鉀。
【性狀】
本品 A 劑應為白色粉末,B 劑應為白色至微黃色結晶或結晶性粉末。
【適應癥】
本品適用于成人,用于任何需要清潔腸道的操作前的腸道清潔(如內鏡、 放射檢查)。
【規格】 每袋 A 劑含聚乙二醇 3350 100g、硫酸鈉 7.500g、氯化鈉 2.691g、氯化鉀 1.015g;每袋 B 劑含維生素 C 4.700g、維生素 C 鈉 5.900g。
【用法用量】
用法:口服。A 劑、B 劑各 1 袋,同溶于水中配成 1 升溶液。
用量: 成人和老年人 服用本品 2 升。A 劑、B 劑各 1 袋,同溶于水中配成 1 升溶液,在 1-2 小 時內服完。第 2 升溶液重復上述過程。建議額外飲用 1 升澄清液體,可為水、 清湯、果汁(不含果肉)、軟飲料、茶和/或咖啡(不含牛奶)。 可單次服用或分次服用本品,
具體如下:
全身麻醉手術:
1. 分次服用:檢查前一天晚上服 1 升,檢查當天早上服 1 升。應在檢查前 至少 2 小時停止服用本品和任何澄清液體。
2. 單次服用:檢查前一天晚上服用 2 升或者檢查當天服用 2 升。應在檢查 前至少 2 個小時停止服用本品和任何澄清液體。
非全麻手術:
1. 分次服用:檢查前一天晚上服 1 升,檢查當天早上服 1 升。應在檢查前 至少 1 個小時已停止服用本品和其他澄清液體。
2. 單次服用:檢查前一天晚上服用 2 升或者檢查當天服用 2 升。應在檢查 前至少 2 小時停止服用本品,至少 1 小時停止服用其他澄清液體。 從服用本品開始到檢查結束,不應攝入固體食物。 兒科人群:不建議在 18 歲以下的兒童中使用,尚未開展用于兒童的臨床研究。
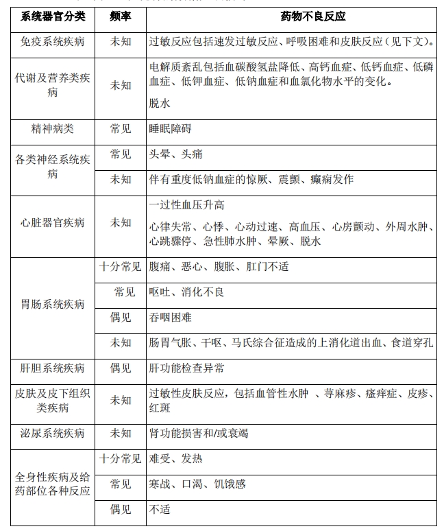
【不良反應】
腹瀉是腸道準備的一種可預見的效果。大部分患者用藥會發生不良反應,通常為惡心、嘔吐、腹脹、腹痛、肛門刺激和睡眠障礙。腹瀉和/或嘔吐可能導致脫水。
與其他含有聚乙二醇的產品一樣,可能會出現過敏反應,包括皮疹、蕁麻 疹、瘙癢、呼吸困難、血管性水腫和速發過敏反應。 不良反應的發生頻率使用以下定義:十分常見(≥1/10);常見(≥1/100, <1/10);偶見(≥1/1000,<1/100);罕見(≥1/10000,<1/1000);十分罕見 (<1/10000);未知(從現有的數據無法估計)。

【禁忌】
1.對本品活性成份或任何一種賦形劑過敏。
2.胃腸阻塞或穿孔。
3.胃排空障礙(例如胃輕癱)。
4.腸梗阻。
5.苯丙酮尿癥(存在阿司帕坦)。
6.葡萄糖-6-磷酸脫氫酶缺乏(由于存在抗壞血酸鹽)。
7.中毒性巨結腸。
8.無意識的患者。
【注意事項】
1、以下患者慎用:
- 咽反射受損和易于發生誤吸或反流的患者
- 意識障礙。
- 嚴重腎功能不全(肌酐清除率<30 mL/min)。
- 心肌損害(NYHA III 或 IV 級)。
- 有心律不齊風險,例如正在接受心血管疾病治療或患有甲狀腺疾病的 患者。
- 脫水。
- 嚴重急性炎癥性腸病。
2、使用本品前應糾正脫水。
3、溶解本品所需的水量不能代替常規的液體攝入,建議患者必須保持足夠的 液體攝入量。
4、給藥時,特別是通過鼻胃管途徑給藥時,應密切觀察半清醒的患者或者容 易發生吸入或反流的患者。
5、如果患者出現任何提示心律不齊或液體/電解質變化的癥狀(例如水腫、呼 吸短促、疲乏增加、心力衰竭),應檢測電解質、監測心電圖,同時采取適當治療。
6、對于體弱患者、伴有臨床意義的腎功能損害的患者、心律失常患者以及有 電解質紊亂風險的患者,醫生應考慮進行基線檢查和用藥后的電解質及腎功能檢 查和心電圖監測。
7、已有使用離子滲透性瀉藥產品進行腸道準備相關的嚴重心律失常(包括房 顫)的罕見報告,主要發生在有潛在心臟危險因素和電解質紊亂的患者中。
8、如果發生嚴重腹脹、腹痛癥狀或其他反應難以繼續腸道準備,緩慢或者暫 停服用本品,并應咨詢醫生。
9、缺血性結腸炎 上市后曾有報告接受聚乙二醇腸道準備的患者出現缺血性結腸炎,包括嚴重 病例。已知有缺血性結腸炎風險因素的患者或合并使用刺激性瀉藥(例如比沙可啶 或匹可硫酸鈉)的患者應謹慎使用聚乙二醇。應及時對突然腹痛、直腸出血或其他 缺血性結腸炎癥狀的患者進行評估。
10、癲癇發作 在沒有癲癇病史的患者中,很少有與使用腸道制劑相關的全身強直-陣攣性癲 癇發作和/或意識喪失的報道。癲癇發作病例與電解質異常(如低鈉血癥、低鉀血 癥、低鈣血癥和低鎂血癥)和低血清滲透壓有關。在糾正體液和電解質異常后,神經系統異常癥狀消失。 有癲癇病史的患者和癲癇發作風險增加的患者,如服用降低癲癇發作閾值藥物(如三環類抗抑郁藥)的患者、戒酒或苯二氮卓類藥物的患者,或已知或疑似低鈉血癥的患者,應謹慎使用本品。
11、超敏反應 本品可能會引起嚴重的超敏反應,包括過敏反應、血管性水腫、皮疹、蕁麻 疹和瘙癢。告知患者過敏性休克的體征和癥狀,并指導他們在出現體征和癥狀時 立即就醫。
12、其他飲食控制鈉攝入的患者應注意:2 升本品含有 363.2 mmol (8.4g)的鈉,相當 于 WHO 推薦的成人每日最大攝入量 2 g 的 420%,部分鈉會被人體吸收(約 112.4 mmol (2.6 g) )。 腎功能衰退或飲食控制鉀攝入的患者應注意:2 升本品含有 28.4 mmol (1.1 g)的鉀,腎功能下降的患者或鉀攝入量受控的患者需要適當考慮合理用藥。 本品含有苯丙氨酸來源的阿司帕坦,可能對苯丙酮尿癥患者有害。
【孕婦及哺乳期婦女用藥】
未進行該項試驗且無可靠參考文獻。
【兒童用藥】
未進行該項試驗且無可靠參考文獻。
【老年用藥】
見【用法用量】。
【藥物相互作用】 在服用本品前后1小時內服用其它藥物可能會被沖洗出胃腸道,不會被正常吸收。治療指數窄或半衰期短的藥物(如口服避孕藥)可能會受到影響。 【藥物過量】 在過量服用的情況下,會出現嚴重腹瀉。通常采取保守措施,應給予大量液體, 特別是果汁。極少數藥物過量導致嚴重代謝紊亂,可進行靜脈補液。 【臨床藥理】
藥代動力學
聚乙二醇 3350 在腸道不被代謝,在胃腸道幾乎不吸收。被吸收的聚乙二醇 3350 通過尿液排出體外。
維生素 C 主要通過鈉依賴性、可飽和的主動轉運機制在小腸吸收。攝入劑量和吸收劑量的百分比之間成反比。口服劑量在 30~180mg 之間時,約70~85% 的劑量被吸收。在口服達12g 維生素 C 后,僅可吸收 2g。
口服高劑量維生素 C 后血漿濃度超過 14mg/L 時,吸收的維生素 C 主要在尿液中以原形消除。
【藥理毒理】
藥理作用
復方聚乙二醇( 3350 )電解質維 C 散是由聚乙二醇 3350、硫酸鈉、氯化鈉、氯 化鉀、維生素 C、維生素 C 鈉組成的復方滲透性導泄藥,主要通過滲透作用發揮通便效應,可使結腸內腔中的水分滯留增加,導致糞便疏松。
毒理研究
遺傳毒性
未進行復方聚乙二醇( 3350 )電解質維 C 散的遺傳毒性研究。
生殖毒性
未進行復方聚乙二醇( 3350 )電解質維 C 散的生殖毒性研究。
采用聚乙二醇 3350+電解質開展的生殖毒性試驗中,大鼠給予母體毒性劑量 (約為本品人最大推薦劑量的 14 倍),未見直接的胚胎毒性和致畸性。兔給予母體毒性劑量(約為本品人最大推薦劑量的 0.7 倍),可見胎仔和胎盤重量降低、胎仔存活率降低、四肢和爪過度屈曲和流產,未見致畸作用。以上結果可能與兔對胃腸道作用物質的高敏感性相關,為藥效作用放大導致的間接影響,不具有臨床相關性。
致癌性
未進行復方聚乙二醇( 3350 )電解質維 C 散的致癌性研究。
【貯藏】 密閉,不超過 30℃干燥處保存。 復溶的溶液:在 25℃以下保存,亦可在 2℃-8℃密閉冷藏保存,保存時間最長不超過 24 小時。
【包裝】 A 劑、B 劑均采用紙/鋁/聚乙烯藥用復合膜袋獨立包裝。每盒裝 A 劑,B 劑 各 2 袋。
【有效期】 24 個月
【執行標準】 YBH21902024
【批準文號】 國藥準字 H20244968
【上市許可持有人】
名 稱:舒泰神(北京)生物制藥股份有限公司
注冊地址:北京市北京經濟技術開發區經海二路 36 號
郵政編碼:100176
電 話:4006103966
網 址:http://m.glxlz.com
【生產企業】
企業名稱:舒泰神(北京)生物制藥股份有限公司
生產地址:北京市北京經濟技術開發區經海二路 36 號
郵政編碼:100176
電 話:4006103966
網 址:http://m.glxlz.com